Decoder 4

Natürlich gibt es immer eine Lösung, auch für die Probleme mit der Mobile Station 1. Dazu gut passend ist unser Oszilloskop. Wir verstehen noch bei weitem nicht alles von den Protokollen, aber die anvisierte
Loknummer lässt sich leicht auslesen.
Also schauen wir nach, über welche Nummer die Mobile Station 2 jeweils mit den Loks kommuniziert. Diese könnten wir dann noch einmal jeweils der Mobile Station 1 mitgeben, natürlich unter gleichzeitiger
Kontrolle des Oszilloskop-Bildes.
So kontrollieren wir, ob sie das auch macht, was wir ihr aufgetragen haben. Ferner lassen sich auch die kompletten Signale der beiden Stations miteinander vergleichen. Da erweist sich zum soundsovielten Mal die
Stärke eines Oszilloskops.
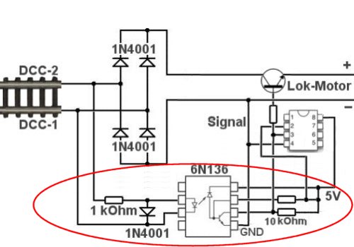
Und wie geht es dann weiter? Bringen wir das Ganze in Funktion, wollen wir zunächst den Lokdecoder Stück für Stück ersetzen. Der erste Versuch beträfe die vier Dioden am Eingang. Die direkt mit dem Gleis
verbinden und sehen, ob Gleichstrom herauskommt (Bild oben).
Zunächst damit eine analoge Lok mit Plus und Minus für den Lokmotor betreiben. Die müsste mit Vollgas laufen. Und dann die Schaltung mit dem Transistor. Hier kommt es darauf an, die Lok über die Basis
zu steuern, also ob der Transistor das aushält.

Dann vielleicht noch einen Funktionsgenerator an die Basis, natürlich alles immer über 1kOhm-Widerstand. Das wäre toll, dann am Funktionsgenerator drehen und der Lokmotor würde entsprechend reagieren.
Wer keinen Funktionsgenerator hat, der probiert halt zunächst 5V aus einem Schaltnetzteil und dann später 3V. Damit müsste sich die Drehzahl des Lok-Motors deutlich verringern. Am besten eine Zeitlang auf
der Anlage unter Last laufen lassen.

Nun müssten wir sehen, ob wir aus dem Signal am Gleis 5V-Gleichstrom abzweigen können. Also ist Messen am entsprechenden Ausgang des Optokopplers angesagt. Gut wäre zusätzlich noch, den Ausgang
des Signals mit dem Oszilloskop abzugreifen.

Bei unserem Versuch im Kapitel 'Decoder 1' bzw. in den Kapiteln Decoder 4 bis 8 im Buch Modellbau 4 hatten wir Pin 3 zu einem Output für eine LED gemacht. Jetzt könnten wir den damals vorprogrammierten
ATtiny hier einsetzen und sehen, ob das Blinksignal an Pin 3 herauskommt.
Durch Veränderung des bestehenden Blinksignals könnten wir auch die Motordrehzahl der angeschlossenen Lok regulieren. Für uns Nicht-Elektroniker ein Traum, reif für einen knallenden Sektkorken.
Nur so sind wir hoffentlich Schritt für Schritt in der Lage, dieses für uns enorme Projekt zu stemmen. Und die ganze Zeit brauchen wir dazu eine vernünftig arbeitende Mobile Station, bis auch die eines Tages
ersetzt wird.
Mit etwas Mut könnte man jetzt den Pin 3 mit dem Widerstand zur Basis des Transistors verbinden und schauen, ob der Lok-Motor auf das Signal reagiert. Man riskiert hierbei natürlich zum ersten Mal den
ATtiny, aber beinahe nichts ist auf dieser Welt ohne Risiko.
Und wenn es der ATtiny schafft, die Lok vorwärts zu bewegen, dann sollte das auch rückwärts möglich sein, gerne mit Pin 4 alleine zu realisieren. Umpolen einer Schaltung mit Transistor, für uns noch sehr
unklar.
Dagegen dürfte das Einschalten des Lichts ja schon fast in unserer Schaltung verborgen sein. Wohingegen es danach erst richtig losgeht, nämlich zu erkennen, ob man gemeint ist und was die Zentral Station von
einem will.
|